来源:中国网 作者:高杰 房曰荣 张建国
1、前言
福建船政交通职业学院创立于1866年,始称“船政学堂”,是首批国家示范性高等职业院校(28所之一)和福建省示范性现代职业院校A类培育单位。“船政学堂”作为中国近代官办第一所高等实业学堂、中国职业教育和现代学校制度发轫之地,“一所学校影响一个时代”、“书写半部近代史书”,始终与中华民族命运共浮沉、与社会发展同舟楫。而今,学校以满足经济社会发展和产业结构转型升级需要为己任,坚持行业需求为导向的发展战略,形成了航海、交通土建、汽车等7个交通特色专业群,为经济社会发展做出了巨大贡献。
福建船政交通职业学院(下称“船政学院”)始终坚持“精益求精、密益求密”的质量精神,追求绩效卓越;以满足国家和社会需求为办学目标、以不断提升管理和质量水平为内生动力,经过150多年的传承和发展,逐步形成了“成果导向双循环持续改进”的管理模式,在教育教学、科研和技术服务、文化传承等方面获得了众多的国家级、省级荣誉,卓著的办学绩效获得社会广泛认同,得到党和国家领导人的持续关注。全国人大常委会副委员长彭佩云、国务院副总理刘延东、教育部部长陈宝生、福建省委书记尤权等在视察船政学院期间,均对学校的办学水平给予高度评价与支持。
现将船政学院的“精益求精、密益求密—成果导向双循环持续改进”人才培养质量管理模式及其要点简介如下。
2、“精益求精、密益求密—成果导向双循环持续改进模式”概要

图2 外部改进循环示意图
教学过程完成之后、毕业生输出之前,严格按照预定的能力标准进行考核,以评价人才培养成果是否符合目标定位:
(1)若发现人才培养成果不能符合目标定位,首先分析考核评价的标准或方法是否恰当,如无不当,可表明目标定位不准确或人才培养过程有缺陷,应改进人才培养过程或重新审视人才培养目标定位并加以必要调整;若考核评价标准或方法不当,则对考核评价标准、方案进行优化调整,持续改进评价机制,以确保考评方案及标准的合理性。
(2)虽然人才培养成果符合目标定位,但为追求绩效卓越、激发更新的人才需求,通过自我加载、负重前行,设定更高的人才培养目标,实现人才培养质量的持续改进。
4、内部改进循环确保人才培养过程持续优化、实现培养质量持续提升
4.1确定目标核心能力
内部循环中的目标核心能力,源自外部循环的人才培养目标定位。人才培养目标定位之后,根据人才需求调查和职业分析的结论,从职业能力构成中,选取其核心能力要素,明确其培养内容和规格。
4.2 确定核心能力的实现途径
当核心能力确定之后,遵循教育科学原理,设计教学策略及教学方案。首先要确定“(学生)目前是什么状态”和“将来应该是什么状态”之间的差距;其次要确定学生要消除这个差距有什么具体的困难。在此基础上,确定核心能力的实现途径及方法。船政学院将教育科学中的“系统设计论”(代表人物Walter Dick)的设计方法(图3)[1],作为典型的教学设计方法,为教学设计提供重要的设计思路和设计规范。兹不赘述。

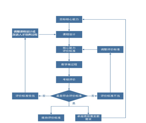
图 4内部改进循环示意图
在某一个教学过程完成之后,严格按照预定的能力标准进行考核,以评价教学成果是否符合能力标准:(1)若教学效果不能符合能力标准,首先分析考核评价的标准或方法是否恰当,如无不当,可表明教学过程需要改进,应该对教学设计进行调整或重新设计;若考核评价标准或方法不当,则应对考核评价标准、方案进行优化调整,持续改进评价机制,以确保考评方案及标准的合理性。(2)若教学效果符合能力标准,为追求绩效卓越、进一步提升教学质量,也可调高目标预期,以实现人才培养质量的持续改进。
5、结语
“精益求精、密益求密—成果导向双循环持续改进”模式,具有如下特点:
理念先进。“船政”作为中国近代工业的发端,其创办者沈葆桢确立的“精益求精、密益求密”的质量精神,既是中国近代工业质量精神的肇始,也是中国现代质量精神的领航者。这种追求卓越的精神,历经150多年仍未过时,而且长盛常新,成为现代各类企业共同的质量追求。而“厂校一体”的“船政学堂”,将工业的质量文明延伸至职业教育,更是开中国职教之先河。船政学院秉承这一优良传统,将“精益求精、密益求密”的质量精神在职业院校人才培养工作中加以发扬光大、赋予新的内涵,追求人才培养质量的持续卓越,为现代中国职业教育竖起一面屹立不倒的旗帜。
模式独特。“成果导向双循环持续改进”的质量管理模式,从外部(客户)需求导向和内部运行机制两方面入手,以人才培养成果作为评价质量的客观依据,使教育质量的评价标准“由主观而客观”、“由模糊而清晰”;而围绕人才培养、教学成果的评价考核标准及持续改进的机制,更是为追求质量持续改进提供了清晰的途径和方法。这样的质量管理模式,在高职院校中尚无先例,具有独特性。
可推广性强。传统的教育质量评价,之所以容易出现“模糊、主观”的状态,其根本原因在于缺乏明晰、可测量的评价标准,而该模式为建立具体、可执行的评价标准,提供了清晰的“双循环”路径和操作方法,可供其他同类院校很方便地借鉴,具有良好的可推广性。此外,以外部需求驱动的“外循环”和以追求卓越的动机驱动“内循环”的模式结构,对于职业教育以外的其他行业,也有良好的借鉴意义。
参考文献
[1]盛群力,李志强.现代教学设计论[M].杭州:浙江教育出版社,1998,78-83
